六合彩投注
六合彩投注
六合彩投注 概况
六合彩投注 简介
现任领导
历史沿革
历任领导
形象宣传
院徽院训
机构设置
院党政办公室
院团委
院工会
院学位评定分委员会
院学术委员会
院本科教指委
系科设置
师资队伍
师资力量
双聘院士
知名专家
博士生导师
硕士生导师
兼职教授
学科建设
学科动态
学科方向
重点学科
学位点
博士后科研流动站
科学研究
科研平台
科研团队
科研项目
科研成果
学术学会
社会服务
教育教学
本科生教育
研究生教育
教学平台
专业设置
教学团队
教学工程
教学成果
党建工作
党建动态
支部设置
先锋模范
薪火强音
学生工作
学工动态
学生机构
学生社团
招生就业
招生信息
就业信息
下载中心
本科生
研究生
教职工
学生工作
> 学工动态
> 学生机构
> 学生社团
当前位置:
六合彩投注
>
学生工作
>
学工动态
>
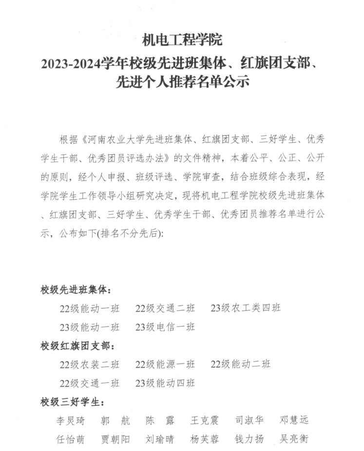
六合彩投注 2023-2024学年校级先进班集体、红旗团支部、先进个人推荐名单公示
发布时间:2024-04-14 10:21 浏览次数:
根据《河南农业大学先进班集体、红旗团支部、三好学生、优秀学生干部、优秀团员评选办法》的文件精神,本着公平、公正、公开的原则,经个人申报、班级评选、六合彩投注 审查,结合班级综合表现,经六合彩投注 学生工作领导小组研究决定,现将六合彩投注 校级先进班集体、红旗团支部、三好学生、优秀学生干部、优秀团员推荐名单进行公示,公布如下(排名不分先后):
快速链接
手机六合彩投注网站
河南省农业工程学会
国家级农业工程训练中心
实验室安全考试系统
河南农业工程虚拟仿真中心