六合彩投注
六合彩投注
六合彩投注 概况
六合彩投注 简介
现任领导
历史沿革
历任领导
形象宣传
院徽院训
机构设置
院党政办公室
院团委
院工会
院学位评定分委员会
院学术委员会
院本科教指委
系科设置
师资队伍
师资力量
双聘院士
知名专家
博士生导师
硕士生导师
兼职教授
学科建设
学科动态
学科方向
重点学科
学位点
博士后科研流动站
科学研究
科研平台
科研团队
科研项目
科研成果
学术学会
社会服务
教育教学
本科生教育
研究生教育
教学平台
专业设置
教学团队
教学工程
教学成果
党建工作
党建动态
支部设置
先锋模范
薪火强音
学生工作
学工动态
学生机构
学生社团
招生就业
招生信息
就业信息
下载中心
本科生
研究生
教职工
学生工作
> 学工动态
> 学生机构
> 学生社团
当前位置:
六合彩投注
>
学生工作
>
六合彩投注 2025年“挑战杯”大学生课外学术科技作品竞赛获奖名单公示
发布时间:2025-12-16 10:00 浏览次数:
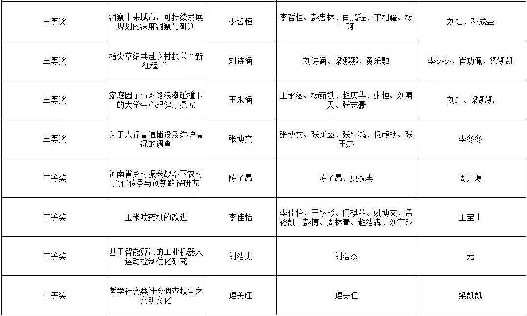
为贯彻落实党的二十大精神,立足新发展阶段、贯彻新发展理念、构建新发展格局、服务高质量发展,同时营造良好的校园创新氛围,展示手机六合彩投注网站 学子风采。手机六合彩投注网站 广泛动员广大师生参加六合彩投注 2025年“挑战杯”大学生课外学术科技作品竞赛,最终评选出一等奖5名,二等奖8名,三等奖11名。现将获奖名单公示如下:
公示期为12月17日至12月19日,如有异议,请与六合彩投注 团委联系,电话:0371-63558045
共青团手机六合彩投注网站 委员会
2025年12月16日
快速链接
手机六合彩投注网站
河南省农业工程学会
国家级农业工程训练中心
实验室安全考试系统
河南农业工程虚拟仿真中心